找回密码
 注册

Sign in with Twitter

It's what's happening?

微信登录

微信扫一扫,快速登录

萍聚头条

查看: 133|回复: 0

当日常写作遇上AI

[复制链接]
发表于 2026-1-14 15:17 | 显示全部楼层 |阅读模式

马上注册,结交更多好友,享用更多功能,让你轻松玩转社区。

您需要 登录 才可以下载或查看,没有账号?注册 微信登录

×
作者:微信文章
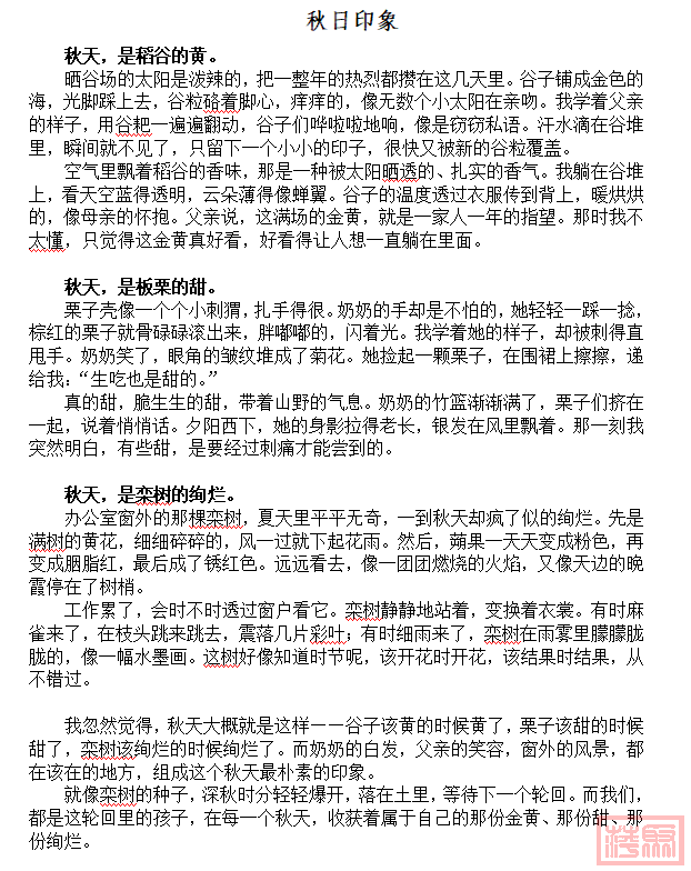
前段时间,心血来潮,将自己的写作思路发给了AI,让AI帮自己完成了一篇文章。看到文章的那刻,是很震撼的。AI,它不仅具备理性的哲思,亦具备细腻的情感,真的很强大。AI如此强大,让人不得不思考:当写作遇上AI,该何去何从呢?心随意动,突然调皮地想让AI比较一下两篇文章:同一主题,一篇自己完成的,一篇则是AI生成的。它会怎么评价呢?而你,会更喜欢哪篇呢?附:AI评价及文章
w1.jpg

w2.jpg

w3.jpg
Die von den Nutzern eingestellten Information und Meinungen sind nicht eigene Informationen und Meinungen der DOLC GmbH.
您需要登录后才可以回帖 登录 | 注册 微信登录

本版积分规则

Archiver|手机版|AGB|Impressum|Datenschutzerklärung|萍聚社区-德国热线-德国实用信息网

GMT+1, 2026-1-16 14:30 , Processed in 0.102860 second(s), 30 queries .

Powered by Discuz! X3.5 Licensed

© 2001-2026 Discuz! Team.

快速回复 返回顶部 返回列表